Plaky
Through this project we are transforming a static project management tool "Plaky" into an intelligent agentic system to eliminate manual data entry by the means of Generative & Agentic AI.
Role
Interface Designer
Industry
Retail & Marketing
Timeline
1 Month
2025
Team




AI used
Every experience speaks for itself
Source

This dataset reviews a Plaky's user feedback and simple analysis. It groups issues into categories to show common problems, especially to identify specific areas for improvement, while also including some positive feedback.


Gen AI Problem Statement
The Goal
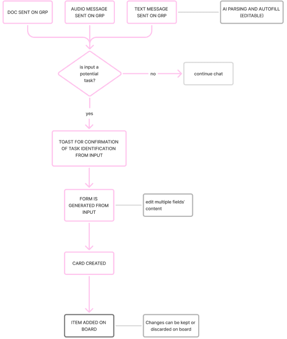
Automatically generate meaningful task updates so users don’t need to manually write progress descriptions.
The Idea
AI drafts status updates and summaries based on chats and user input.
How
The system analyzes team conversations and uploaded files to draft contextual status updates and activity summaries for each item.

Information Architecture

Agentic AI
The Problem
When one task slips, the project manager must manually move every dependent task, check calendars, and "guess" the new timeline. This creates a Management Tax, where more time is spent fixing the board than doing the work.
The Consequence
Because manual updating is tedious, boards are often left out-of-date, leading to missed deadlines and team confusion.







